Too much of a good thing There are a number of reasons why high concentrations of antioxidants may be harmful. At high concentrations, antioxidants may: act as pro-oxidants, increasing oxidation. protect dangerous cells (such as cancer cells) as well as healthy cells.

What do you mean by pro-oxidant?

Listen to pronunciation. (proh-OK-sih-dunt) A substance that can produce oxygen byproducts of metabolism that can cause damage to cells.

What is a pro-oxidant effect?

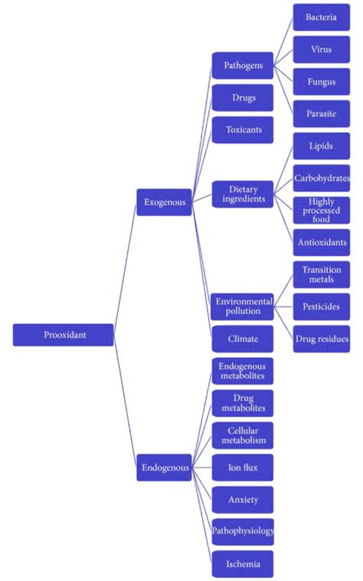
Prooxidant refers to any endobiotic or xenobiotic that induces oxidative stress either by generation of ROS or by inhibiting antioxidant systems. It can include all reactive, free radical containing molecules in cells or tissues. Prooxidants may be classified into several categories (Table 3).

Is Vitamin C antioxidant or pro-oxidant?

Background: Vitamin C is a naturally occurring organic compound and a potent antioxidant preventing oxidative damage to lipids and other macromolecules. It can also exhibit bimodal activity as a pro-oxidant at a higher concentration.

Why are oxidants bad?

Oxidants are reactive molecules that are produced both inside your body and the environment that can react with other cellular molecules in your body such as protein, DNA and lipids. When it does that, it damages molecules and it’s what causes disease and inflammation.

What is the most powerful antioxidant?

Vitamin E: more than nature’s most powerful antioxidant

  • Summary.
  • Introduction.
  • Oxidative stress and antioxidant system.
  • Vitamin E Metabolism.
  • Vitamin E is the most powerful antioxidant of lipid membranes.
  • Conclusion: higher levels of vitamin E have multiple benefits.

    Is ascorbic acid a pro-oxidant?

    Background. Ascorbic acid or Vitamin C is a potent dietary antioxidant with a double faced character, in that it exhibits a pro-oxidant activity arising from its routine antioxidant property that generates reactive free radicals, which induce cytotoxic effects at pharmacologic concentrations.

    What are free radicals?

    Free radicals are atoms that contain an unpaired electron. Due to this lack of a stable number of outer shell electrons, they are in a constant search to bind with another electron to stabilize themselves—a process that can cause damage to DNA and other parts of human cells.

    Is Iron pro-oxidant?

    Pro-oxidants are compounds that initiate, facilitate, or accelerate lipid oxidation. Transition metals, such as iron and copper ions, are common catalysts of lipid oxidation.

    How does vitamin C act as a pro oxidant?

    Vitamin C readily scavenges reactive oxygen and nitrogen species and may thereby prevent oxidative damage to important biological macromolecules such as DNA, lipids, and proteins. Vitamin C also reduces redox active transition metal ions in the active sites of specific biosynthetic enzymes.

    Does vitamin C help oxidative stress?

    Vitamin C is thought to be an important water soluble antioxidant which is reported to neutralize ROS and reduce the oxidative stress [8, 10]. Vitamin C is a potent reducing agent and scavenger of free radicals in biological systems [11].

    What foods contain oxidants?

    Good sources of specific antioxidants include:

    • allium sulphur compounds – leeks, onions and garlic.
    • anthocyanins – eggplant, grapes and berries.
    • beta-carotene – pumpkin, mangoes, apricots, carrots, spinach and parsley.
    • catechins – red wine and tea.
    • copper – seafood, lean meat, milk and nuts.

      Do we need oxidants?

      To understand antioxidants, first we must understand oxidants — better known as free radicals. Free radicals are natural by-products our cells create when they convert food into energy. They’re a normal part of the way our bodies function, and natural oxidants are easily tolerated.

      What are the top 5 antioxidants?

      Here are the top 12 healthy foods that are high in antioxidants.

      • Artichokes.
      • Goji Berries.
      • Raspberries.
      • Kale.
      • Red Cabbage.
      • Beans.
      • Beets. Beets, also known as beetroot, are the roots of a vegetable scientifically known as Beta vulgaris.
      • Spinach. Spinach is one of the most nutritionally dense vegetables.

        What drink is high in antioxidants?

        Contrary to popular belief, most of our antioxidants come from beverages. Apple juice, cider, tomato juice, pomegranate juice and pink grapefruit juice seem obvious, and green tea has become very popular as a source, but black tea and plain tea have high levels also.

        What can too much vitamin C cause?

        Although too much dietary vitamin C is unlikely to be harmful, megadoses of vitamin C supplements might cause:

        • Diarrhea.
        • Nausea.
        • Vomiting.
        • Heartburn.
        • Abdominal cramps.
        • Headache.
        • Insomnia.

          What foods are high in free radicals?

          1) Avoid high glycemic foods, or foods that are rich in refined carbohydrates and sugars. They are more likely to generate free radicals. 2) Limit processed meats such as sausages, bacon and salami. They contain preservatives, which leads to the production of free radicals.

          Do Antioxidants prevent oxidation?

          An antioxidant is the substrate that prevents the oxidation of molecules inside a cell. It is a well-known chemical process that allows the removal of electrons or hydrogen from a substance. Free radicals are produced during the biological oxidation reaction.

          Does vitamin C cause oxidative stress?

          Aging or the development of neurodegenerative diseases is associated with increased levels of oxidative stress and redox imbalance resulting from deficiencies of antioxidants such as vitamin C.

          Can oxidative stress be reversed?

          Oxidative stress in the aging rat heart is reversed by dietary supplementation with (R)-α-lipoic acid.